【金融和疫情,新冠疫情与金融风险有什么关联】

新出!央行外汇局23条金融措施!助力疫情防控和经济发展

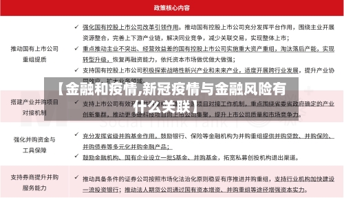
月18日中国人民银行 、国家外汇管理局印发《关于做好疫情防控和经济社会发展金融服务的通知》 ,出台23条政策举措,从支持受困主体纾困、畅通国民经济循环、促进外贸出口发展三方面加强金融服务 、加大支持实体经济力度 。

【金融和疫情,新冠疫情与金融风险有什么关联】-第1张图片

央行等出台23条金融举措,全力支持实体经济 4月18日 ,中国人民银行 、国家外汇管理局联合印发了《关于做好疫情防控和经济社会发展金融服务的通知》(以下简称《通知》) ,旨在通过23条政策举措,为受困主体纾困、畅通国民经济循环、促进外贸出口发展提供强有力的金融支持。

【金融和疫情,新冠疫情与金融风险有什么关联】-第2张图片

央行采取的金融举措 联合外汇局出台23条金融举措:数据公布几小时后,央行联合外汇局出台23条金融举措 ,主要针对受困企业 、经济内循环、外贸出口三个方面,其中有6条和房地产相关,且条条重磅。

政策应对:中央与地方高效统筹疫情防控与经济发展 ,通过一系列政策稳定经济大盘 。例如,4月18日全国保障物流畅通会议强调产业链供应链稳定;央行与外汇局出台23条金融支持措施;4月29日中央政治局会议提出“疫情要防住、经济要稳住 、发展要安全”;北京市出台助企纾困政策促进消费恢复 。

金融战和上海疫情

〖壹〗、近来并没有确凿证据表明上海疫情与所谓“金融战 ”存在直接关联,所谓“内外敌人投毒扩散恶意成因”以及“霸权殖民资本将发动金融突袭战”等说法缺乏事实依据 ,属于没有事实支撑的猜测和阴谋论观点。

〖贰〗、当前中国资本市场正面临严峻挑战,结合市场表现与资金动向来看,确实存在外部金融压力 ,可视为广义金融战的一部分,但“金融战全面爆发 ”的表述需结合具体背景理解。

〖叁〗 、总结金融战的复杂性要求我们既要有共克难关的决心,也要有必胜的信念 。通过理解美国打压手段的逻辑(如美元周期、地缘政治操弄、舆论战) ,结合中国在抗疫 、战争风险管控、物资储备、政策调整等方面的优势 ,以及经济复苏数据的支撑,可坚定市场信心。

〖肆〗 、中国针对美国发动的金融战,通过股市宏观调控与人民币汇率机制化改革两大核心措施 ,有效化解了美国试图做空中国的企图,并利用美国经济结构性矛盾展开反向制衡。

是金融危机的前兆?还是新冠疫情的恐慌?

当前全球金融市场动荡是多重因素共同作用的结果,新冠疫情的恐慌与潜在金融危机前兆相互交织 ,疫情可能加速金融危机爆发,但尚未形成确定性结论 。

020年3月美股熔断并不必然是金融危机的前兆,历史案例表明股市短期剧烈波动与系统性金融风险无直接因果关系 ,需结合具体经济背景综合判断。

金融危机爆发的前兆:经济生活中的紊乱状况:如资产费用异常波动 、债务水平持续上升、信贷环境恶化等,都可能预示着金融危机的临近。政策应对不当:政府或央行在面对经济问题时,如果采取的政策不当或过于迟缓 ,也可能加剧金融市场的动荡,从而引发金融危机 。

金融市场恐慌:资金流向现金趋势加剧,市政债券和长期美国国债等通常被认为“安全 ”的资产也被裹挟进来 ,恐慌程度自2008年金融危机以来从未见过。股市也大幅下跌 ,道琼斯工业平均指数普尔指数从历史比较高点下跌35%。

在金融危机前夜,各国尤其是美国通过量化宽松(印钱)等政策试图抑制经济衰退,但这种做法只是推迟危机而非解决危机 ,且可能引发更严重的通货膨胀和经济、社会危机 。金融危机前夜的印钱政策 背景:2020年初新冠疫情席卷全球,导致大规模停业 、停工、停学,市场流动性枯竭 ,经济活动难以运转。

防疫二十条和金融十六条!到底是咋回事...

〖壹〗、防疫二十条和金融十六条是近期我国分别针对疫情防控优化和房地产行业稳定推出的两项重要政策,前者旨在科学精准防控疫情,后者旨在为房地产行业提供金融支持 、稳定楼市。

〖贰〗、加大金融支持力度进一步增加信贷投放:全年普惠型小微企业贷款增速高于各项贷款增速 ,其中国有大型银行普惠型小微企业贷款增速不低于20% 。对因受疫情影响经营暂时出现困难但有发展前景的企业不抽贷、不断贷 、不压贷,对受疫情影响严重的中小微企业到期还款困难的,可予以展期或续贷 。

〖叁〗、金融支持:信贷投放:全年普惠型小微企业贷款增速高于各项贷款增速 ,国有大型银行增速不低于20%;对受疫情影响企业不抽贷、不断贷 、不压贷,到期还款困难的可展期或续贷。融资成本:推动普惠型小微企业贷款综合融资成本较2019年下降0.5个百分点,对疫情防控重点企业给予贷款贴息。

〖肆〗、政策意义简阳市“16条政策措施”通过资金补助、税费减免 、审批优化等组合拳 ,精准解决中小企业复工复产中的防疫成本高 、资金压力大、审批流程长等痛点 ,为稳定经济运行提供有力支撑 。